
电缆就像城市的血脉,在看不见的地下蜿蜒延伸,把光明和温暖,送到城市的每一个角落,为城市的发展提供源源不断的动力。
近几年来,由于电力线路所处地理位置和环境条件的特殊性,杆塔点多,面广,线长,终年暴露在野外,除了要遭受恶劣自然天气的侵袭外,人为因素,外力破坏、防盗引起的线路跳闸,线路被迫停电事故的概率呈上升趋势。研究防止电力线路免遭外力破坏、防盗的对策方案,遏止人为因素导致的事故,确保电网的安全运行,成为线路管理和维护单位急需解决的问题。我司开发的输电线路激光防外破在线监测装置可以彻底解决不能及时发现违章施工作业中大型施工机械的外力破坏、防盗问题,大幅降低因外力破坏、防盗引起的停电事故,减少由此带来的经济损失,同时更加合理有效的配置人员,保障线路的安全运行。
为了防止电缆外破,守护好城市的血脉,快来看看他们是怎么做的吧。
一、做好输出电缆的保护宣传
电缆防护点多面广,仅仅依靠电力企业是远远不够的,必须要充分发动群众,依靠群众的力量。
为了更好地发动群众,宣传工作是必不可少的。配电电缆班在巡视电缆通道的过程,顺便带些宣传资料,向沿途的清洁工等热心群众宣传保护电力设备的重要,请他们帮忙发现、制止破坏电力电缆的违法行为,往往能够起到事半功倍的效果。
二、完善输出电缆的警示标识
电缆标识往往能够起到提醒和警示作用,是防止施工过程中电缆外破的有效手段。但是随着运行年限的增长和周围环境的变迁,电缆标识总会出现不同程度的破损、缺失,如果不能及时补齐发生电缆外破的风险就会大大增加。配电电缆班在巡视过程中及时发现并补齐巡视过程中发现的缺失电缆标识,将发生外破的风险降到。
三、借助外部科技的助力
电缆防外破是一项需要长期坚持的日常工作,需要耗费大量的精力,借助科技的力量能够取得事半功倍的效果。
输电线路激光防外破在线监测装置(DX-WPS100-JG),输电线路激光防外破在线监测装置安装于铁塔上,利用安装在塔上的“激光探测器”及“AI视频监控”双重探测保护,24小时实时探测线路保护区内闯入物体,经过处理的信号通过智能物体算法,解算出区域内是否出现车辆、吊车超高。
重保护:安装在塔上的“激光探测器”通过智能物体分析算法探测出车辆、吊车超高,现场装置即时联动声光报警,提示吊车等异物已接近高压线,停止作业,避免碰线。同时通过5G/4G无线上告报警信号到中心平台,可以通过手机短信或是平台监控软件通知接警人。接警人在收到报警后,可以立即通过手机平台或是电脑平台,开启无线实时视频,查看现场情况,同时也可在监控中心借助麦克风实时语音喊话,及时制止危险作业。
第二重保护:安装在塔上的“AI视频摄像机”,探测到吊车等异物入侵后,智能识别,并立即启动录像,提示有异物入侵,监控中心借助麦克风实时语音喊话,及时制止危险作业。
输电线路激光防外破在线监测装置(DX-WPS100-JG)的功能
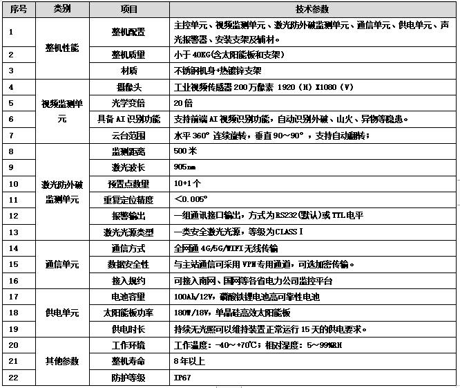
(1) 激光防外破基本配置:主控单元、视频监测单元、激光防外破监测单元、通信单元、供电单元、声光报警器、安装支架及辅材。
(2) 激光扫描探测功能:颠覆传统的物理外破防护,利用高精度激光水平扫描线路下方安全距离处,形成一个水平保护面,一旦吊车从下方或侧面驶入,超高碰到激光面,立即启动报警,联动视频录像、吊车驾驶室也会联动告警,提醒驾驶人员注意高压碰线;区别于图像识别算法,激光扫描覆盖距离远、响应及时准确,弥补目前图像识别存在部分误差、误告的不足情况,是目前外破手段中探测安全准确的一种,
(3) 前端AI视频识别分析功能,巡视整个导线廊道,一旦有外物入侵时,可联动防外力破坏监测主机拍照录像。同时具有360°巡视整个导线廊道。
(4) 实时视频浏览功能,分辨率≥1080P,可以实现线路走廊,杆塔塔基,隐患现场的实时视频;
(5) 远程喇叭含糊及声光报警功能,具备远程喇叭喊话,同时探测到物体超高后启动声光报警;
(6) 可联动吊车近电预警功能,当激光扫描探测器探测到有吊车进入时,立即联动吊车近电预警装置报警,提醒驾驶员停止作业。
(7) 支持夜间探测功能,能在雨雾天气下无差别地探测和监控输电线路的运行情况,且能够全天候24h工作。
(8) 装置应采用太阳能及锂电池供电,工业级电源管理模块,高效太阳能及锂电池电源管理方案,确保系统可靠运行。
(9) 支持全网通4G/5G/WIFI功能;
(10) 支持电网标准协议,接入内网平台;
输电线路激光防外破在线监测装置(DX-WPS100-JG) 技术指标
