2023年1月8日,广西某供电部门安装了我司的输电线路图像视频在线监测装置,通过自动、准确、实时的远程监测,实现全天候在线监测和管理。解决了输电管理部门检修工作量大、工作环境危险的问题,提高了运行检修效率。
由于输电线路跨度大,通常跨越各种复杂环境和重要设施,如山区、河流、铁路和公路,易受各种自然和人为环境的破坏,影响供电安全,有必要定期巡检输电线路。输电线路图像在线监测系统是智能电网建设之中重要组成部分,它是实现输电线路状态运行维护管理,提高生产运行管理准确性的重要技术手段。

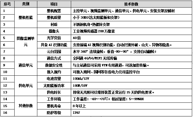
一、输电线路图像视频监测装置产品功能
(1)200W像素高清视频:具有200W像素高清实时视频浏览功能,分辨率≥1080P,可以实现线路走廊,杆塔塔基,隐患现场的实时视频;
(2)立体360°全景可视:搭载水平360°、垂直±90°旋转全向云台摄像头,成就全景视野监视,水平360°连续旋转,速度0.6~200°/S。
(3)星光夜视全彩视如昼:工业级超星光夜视,感光强度低至0.001Lux,无惧黑夜,依旧光彩
(4)超视距动态巡视:40倍/20倍混合变倍可选,多达255个预置位、16条巡航线
(5)隐患视频智能识别:适配轻量级、低功耗AI算法,实现隐患端侧智能识别
(6)“AI+视频”运行模式:针对特殊隐患(如山火),可开启“AI+视频”运行模式进行录像取证
(7)边缘数据汇集计算:WiFi/蓝牙/RS485/网口,丰富接口,实现边缘侧状态感知数据汇集
(8)电网协议标准接入:支持电网标准协议,支持接入内网统一视频平台;
(9)前端24小时连续录像:支持前端连续录像功能,录像采用循环覆盖方式;
(10)可选内置加密芯片:设备内置可以选择安全加密芯片,实现对数据的加密传输,保障数据的安全传输;
二、输电线路图像视频监测装置技术参数
