
在输电线路建设和运行过程中,各类突发事件如自然形成类的冬雨、冰雪、高温、强风以及不可预知的地震、台风等会对电网的正常运行造成极大威胁。由于电力塔位置分散,一般位于人迹罕至的偏远或交通不便区域,依托人工巡线或传统监控的监管方式,困难大、效率低、成本高,因此迫切需要一套方便快捷的在线监控方式来及时发现电力传输过程中的隐患,保障输电线路的正常运行。
鼎信智慧科技架空线路图像视频监测装置(AI球机)系统解决方案将电力系统中线路视频监控、日常巡线的视频、图片实时传输至监控中心,后台人员可实时了解各线路传输点的日常运行状态。发现异常时及时处理,防止电力线路遭到外力破坏,方案有效提升了电力系统的日常管理和应急抢修处置能力,能够满足电力安全监管需求。
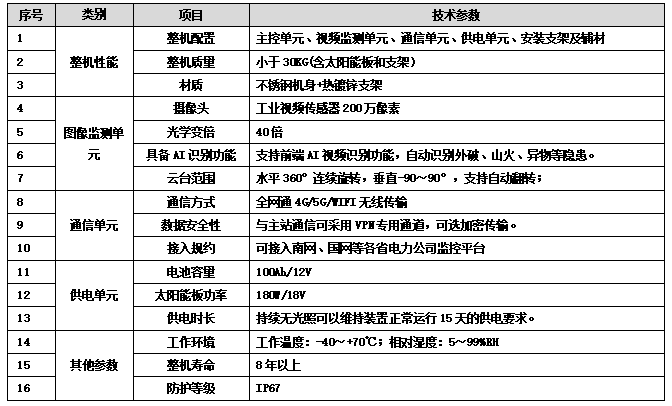
输电线路视频在线监测装置以视频监测为主,包含主控单元、通信模块、电源模块、AI云台球机、无线传输单元;采用太阳能及锂电池供电,利用前端AI云台球机采集视频数据,通过4G/5G/WIFI/OPGW光纤网络将图像/视频数据传输至监控中心,实现对输电线路巡线、防外破、三跨、树木超高、施工现场塔吊、车辆穿越架空线路等各种影响输电线路运行的情况进行实时监控,保障线路的稳定运行。

(1)200W像素高清视频:具有200W像素高清实时视频浏览功能,分辨率≥1080P,可以实现线路走廊,杆塔塔基,隐患现场的实时视频;
(2)立体360°全景可视:搭载水平360°、垂直±90°旋转全向云台摄像头,成就全景视野监视,水平360°连续旋转,速度0.6~200°/S。
(3)星光夜视全彩视如昼:工业级超星光夜视,感光强度低至0.001Lux,无惧黑夜,依旧光彩
(4)超视距动态巡视:40倍/20倍混合变倍可选,多达255个预置位、16条巡航线
(5)隐患视频智能识别:适配轻量级、低功耗AI算法,实现隐患端侧智能识别
(6)“AI+视频”运行模式:针对特殊隐患(如山火),可开启“AI+视频”运行模式进行录像取证
(7)边缘数据汇集计算:WiFi/蓝牙/RS485/网口,丰富接口,实现边缘侧状态感知数据汇集
(8)电网协议标准接入:支持电网标准协议,支持接入内网统一视频平台;
(9)前端24小时连续录像:支持前端连续录像功能,录像采用循环覆盖方式;
(10)可选内置加密芯片:设备内置可以选择安全加密芯片,实现对数据的加密传输,保障数据的安全传输;
