
在经济高速发展的今天,电网飞速发展,电力线路快速建设,但是由于复杂的自然环境、社会环境、地理环境,输电线路非常容易遭受破坏,进而引发输电线路跳闸、停电事故,外力破坏已经成为造成输电线路停运的主要原因。
目前排查输电线路外力破坏的方式是由供电公司员工人力到达施工现场,或者施工现场安装视频监控装置,然后人力通过后台时刻监视着,导致大量人力物力消耗的同时,也存在人工很难准确判断施工器械是否超过安全范围、反应速度不够快等情况。
输电线路激光防外破在线监测装置安装于铁塔上,利用安装在塔上的“激光探测器”及“AI视频监控”双重探测保护,24小时实时探测线路保护区内闯入物体,经过处理的信号通过智能物体算法,解算出区域内是否出现车辆、吊车超高。
重保护:安装在塔上的“激光探测器”通过智能物体分析算法探测出车辆、吊车超高,现场装置即时联动声光报警,提示吊车等异物已接近高压线,停止作业,避免碰线。同时通过5G/4G无线上告报警信号到中心平台,可以通过手机短信或是平台监控软件通知接警人。接警人在收到报警后,可以立即通过手机平台或是电脑平台,开启无线实时视频,查看现场情况,同时也可在监控中心借助麦克风实时语音喊话,及时制止危险作业。
第二重保护:安装在塔上的“AI视频摄像机”,探测到吊车等异物入侵后,智能识别,并立即启动录像,提示有异物入侵,监控中心借助麦克风实时语音喊话,及时制止危险作业。
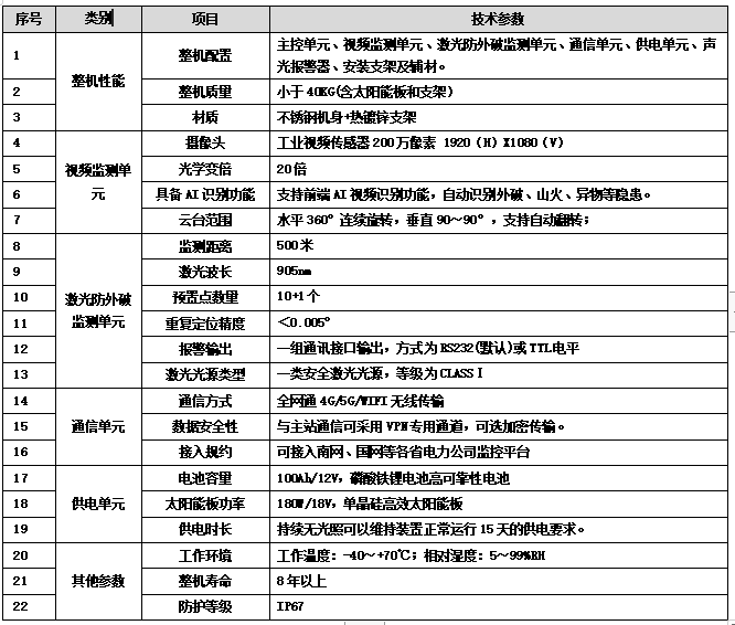
输电线路激光防外破在线监测装置产品功能
(1)激光防外破基本配置:主控单元、视频监测单元、激光防外破监测单元、通信单元、供电单元、声光报警器、安装支架及辅材。
(2)激光扫描探测功能:颠覆传统的物理外破防护,利用高精度激光水平扫描线路下方安全距离处,形成一个水平保护面,一旦吊车从下方或侧面驶入,超高碰到激光面,立即启动报警,联动视频录像、吊车驾驶室也会联动告警,提醒驾驶人员注意高压碰线;区别于图像识别算法,激光扫描覆盖距离远、响应及时准确,弥补目前图像识别存在部分误差、误告的不足情况,是目前外破手段中探测安全准确的一种,
(3)前端AI视频识别分析功能,巡视整个导线廊道,一旦有外物入侵时,可联动防外力破坏监测主机拍照录像。同时具有360°巡视整个导线廊道。
(4)实时视频浏览功能,分辨率≥1080P,可以实现线路走廊,杆塔塔基,隐患现场的实时视频;
(5)远程喇叭含糊及声光报警功能,具备远程喇叭喊话,同时探测到物体超高后启动声光报警;
(6)可联动吊车近电预警功能,当激光扫描探测器探测到有吊车进入时,立即联动吊车近电预警装置报警,提醒驾驶员停止作业。
(7)支持夜间探测功能,能在雨雾天气下无差别地探测和监控输电线路的运行情况,且能够全天候24h工作。
(8)装置应采用太阳能及锂电池供电,工业级电源管理模块,高效太阳能及锂电池电源管理方案,确保系统可靠运行。
(9)支持全网通4G/5G/WIFI功能;
(10)支持电网标准协议,接入内网平台;
输电线路激光防外破在线监测装置产品参数
